英国上市公司3652021-2022学年第1学期本科线上教学质量保障实施方案
时间:2021-08-26 09:39:37 来源: 作者: 阅读: 次
根据教育部和河南省教育厅关于做好新型冠状病毒感染的肺炎疫情防控工作的精神,按照校《信阳师范学院2021-2022学年第一学期本科课程线上教学工作实施方案》相关要求,为高标准完成本学期的线上教学任务,经学院研究,制定本科线上教学质量保障实施方案。
一、成立线上教学检查和质量监控组
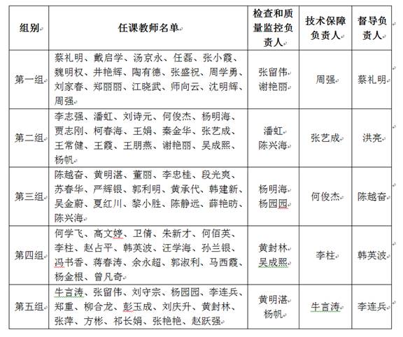
为了强化对线上课程的教学检查和质量监控,按照任课教师名单分别成立五个组,每组安排专人进行负责,建立“一督双查一保障”模式,具体安排见下表:

二、工作职责
1. 检查和质量监控负责人通过加入线上课程、加入教学群、员工调研等方式,随机抽查和指导线上教学开展情况,并提出专业性的意见和建议,及时反馈给相关老师,负责人定期做好检查和监控总结,并反馈给学院,不断提升线上教学质量。
2. 技术保障负责人协助任课教师做好硬件和软件的安装与维护,指导大家学习超星网络教学平台和其他教学平台,帮助老师录制音视频资料,并协助建立各门课程的教学微信群(或QQ群),确保线上教学顺利有序开展。
3. 督导负责人落实英国上市公司365线上教学方案的实施,做好教学督导工作,确保线上教学质量不降低。并对线上授课内容要严格把关,确保授课内容导向正确,遵循公司产品规律,不出现危害国家安全、涉密及其他不适宜网络公开传播的内容。
三、工作目标
实现不返校情况下“不停教不停学”,正常推进全院本科线上教学工作的开展,确保线上线下教学工作等质同效。
英国上市公司365
2021年8月25日

公司微信
公司微博